Scientific Research and information

Make the best use of Researched information from 700+ peer reviewed, Open Access Journals operated by 50,000+ Editorial Board Members and esteemed reviewers and 1000+ Scientific associations in Medical, Clinical, Pharmaceutical, Engineering, Technology and Management Fields.

Meet Inspiring Speakers and Experts at our 3000+ Global Conferenceseries Events with over 600+ Conferences, 1200+ Symposiums and 1200+ Workshops on Medical, Pharma, Engineering, Science, Technology and Business

Meet Inspiring Speakers and Experts

OMICS Peer Review Process

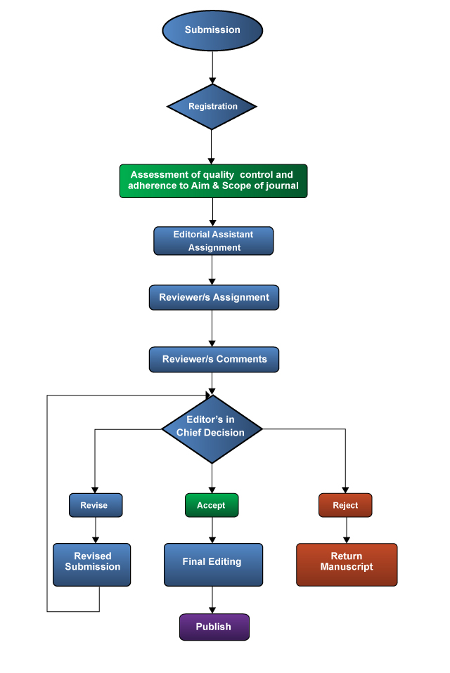
Every article submitted to the journal is subjected to strict plagiarism check through our double check process involving software and manual checking. Once article passes through this step, articles are subjected to editorial review for scope, relevance and other standard requirements.

Peer review is the major quality maintenance measure for any academic journal. In this process, experts in the relevant fields analyze the scholarly work from every perspective, including its writing, the accuracy of its technical content, its documentation, and its impact on and significance to the discipline.
 
Reviewers play a pivotal role in scholarly publishing, and their valuable opinions certify the quality of the article under consideration. Peer review helps to ratify research, establishing a standard for evaluation within research communities.

OMICS journals employ the peer review process in order to maintain academic standards and insure the validity of individual works submitted for publication. In addition, OMICS follows a single-blinded peer review process, to ensure impartial editorial decision-making.

Depending on reviewer commentary and recommendations, manuscripts may be sent back to authors for revision. After the assistant editor receives the revised manuscript, it is assigned to the reviewer(s) once again, for approval of changes. But the final decision to publish is made by the Editor-in-Chief.
 
OMICS is following different review strategies for each and every individual journal as per their editorial board guidelines. In general following stages of review process table explains the overall outline, however the respective editor can change the general review policy as per their editorial board members interest as and when required. Majorly, OMICS International staff will do only hosting, PDF formatting and design, communicating review process and there is no control on content and editorial practice of journals as its vary from journal to journal and editor to editor. Most of the OMICS journals content is publishing under creative commons attribution licence, and OMICS is not responsible for content of individual authors and their articles. All the journals articles published under the discretion of respective contributors.

 

Stages of Review Process

Stages of Review Process

 

Top Connection closed successfully.